2025-10-29

10月28日,由深圳市企业联合会和深圳市企业家协会主办的“2025深圳企业500强榜单发布会”在深圳成功举办。本次发布会的主题是“壮大新质生产力,焕发产业新动能”,旨在表彰和推广深圳地区表现卓越的企业,进一步激发市场活力,推动经济高质量发展。

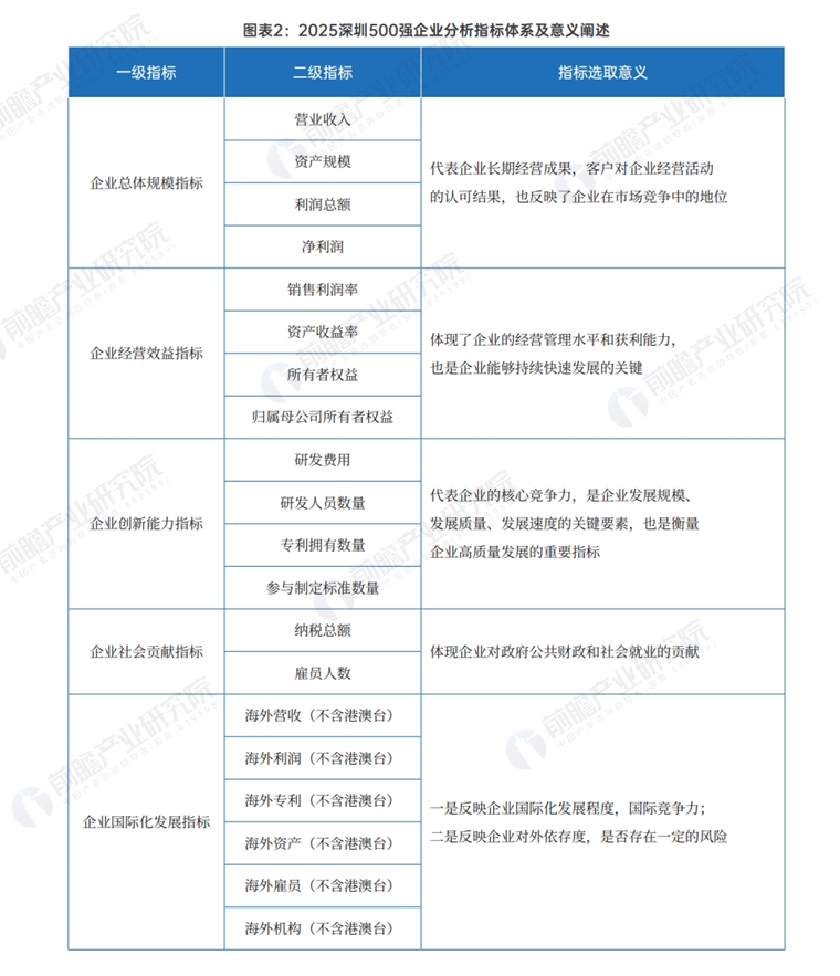
在发布会上,深圳市企业联合会、深圳市企业家协会联合前瞻产业研究院编撰的《2025深圳500强企业发展报告》正式发布。在深圳市企业联合会引导下,前瞻产业研究院作为更懂产业的科技型决策智库,依托6600+产业研究经验、1200余名专家顾问组成的智库团队、六大自研数据库的多维度专业信息,采用严谨科学的评估体系与研究方法,对深圳各行业龙头企业在总体规模、经营效益、创新能力、社会贡献及国际化发展等五大核心维度进行了全面而深入的分析,这一系列工作不仅展示了深圳企业在各自领域内的杰出表现,也充分反映了深圳作为创新之都的强大经济实力和巨大潜力。
从趋势来看,2025深圳企业500强整体经营状况回升显著,众多企业经市场波动后,靠战略调整与创新能力实现业绩稳步增长;腰部力量持续壮大,一批中型企业发展成推动深圳经济发展的关键力量,丰富企业层次结构,头部企业集聚效应也同步显现,少数大型企业引领行业发展、带动产业链升级;民营企业活力凸显,凭借机制灵活、创新活跃在市场竞争中脱颖而出,成为经济发展重要引擎;制造业地位提升,在政府的重视扶持下,企业在技术创新、产品质量提升上成果斐然;区域发展呈“三层梯队”,南山、福田为“核心引领层”,龙岗等四区是“成长攻坚层”,罗湖等三区属“转型调整层”,产业特色鲜明但协同发展空间待拓展。

未来,深圳 500 强企业需聚焦提升附加值、优化创新人力配置、平衡产业发展、完善海外业务布局,以新质生产力驱动可持续增长,助力深圳经济在高质量发展轨道上健康稳步前行。
《2025深圳500强企业发展报告》的发布,标志着深圳企业在推动技术创新、促进产业升级方面取得了显著成效。这些优秀企业作为行业的领军者,将继续发挥引领作用,带动整个产业链的协同发展。它们将通过技术创新、模式创新等方式,不断提升产业的核心竞争力,为深圳乃至全国的经济增长注入新的动力。

在活动现场,企业代表们纷纷分享各自的发展经验和创新成果,行业专家们则围绕企业发展面临的机遇和挑战进行了深入探讨。此次活动不仅是对深圳企业成就的一次全面展示,也为各界提供了一个交流与合作的平台,助力更多企业在新的经济形势下实现突破与发展。